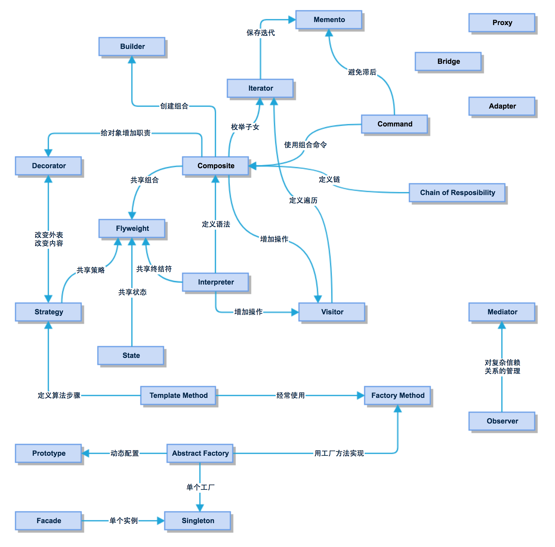
gof - relationships of 23 design patterns

设计模式关系图

设计模式中设计的可变方面

目的 模式描述 设计模式 可变的方面
创建型模式 这些设计模式提供了一种在创建对象的同时隐藏创建逻辑的方式,而不是使用 new 运算符直接实例化对象。
  • 抽象工厂模式(Abstract Factory)
  • 建造者模式(Builder)
  • 工厂方法模式(Factory Method)
  • 原型模式(Prototype)
  • 单例模式(Singleton)
  • 产品对象家族
  • 如何创建一个组合对象
  • 被实例化的子类
  • 被实例化的类
  • 一个类的唯一实例
结构型模式 这些设计模式关注类和对象的组合。
  • 适配器模式(Adapter)
  • 桥接模式(Bridge)
  • 组合模式(Composite)
  • 装饰器模式(Decorator)
  • 外观模式(Facade)
  • 享元模式(Flyweight)
  • 代理模式(Proxy)
  • 对象的接口
  • 对象的实现
  • 一个对象的结构和组成
  • 对象的职责,不生成子类
  • 一个子系统的接口
  • 对象的存储开销
  • 如何访问一个对象;该对象的位置
行为型模式 这些设计模式特别关注对象之间的通信。
  • 责任链模式(Chain of Responsibility)
  • 命令模式(Command)
  • 解释器模式(Interpreter)
  • 迭代器模式(Iterator)
  • 中介者模式(Mediator)
  • 备忘录模式(Memento)
  • 观察者模式(Observer)
  • 状态模式(State)
  • 策略模式(Strategy)
  • 模板方法模式(Template Method)
  • 访问者模式(Visitor)
  • 满足一个请求的对象
  • 何时、怎样满足一个请求
  • 一个语言的文法及解释
  • 如何遍历、访问一个聚合的各元素
  • 对象间怎样交互、和谁交互
  • 一个对象中哪些私有信息存放在该对象之外、以及在什么时候进行存储
  • 多个对象依赖于另外一个对象,而这些对象又如何保持一致
  • 对象的状态
  • 算法
  • 算法中的某些步骤
  • 某些可作用于一个(组)对象上的操作,但不修改这些对象的类

References

  1. GoF - Design Patterns: Elements of Reusable Object-Oriented Software